天津市中心妇产科医院黄牛号贩子票贩子代网上预约代挂号电话广药集团9.08亿元拟入主达安基因 持股26.63%成为间接控
黄牛号贩子跑腿代挂号(13241153586)微信需要挂号联系客服(13241153586)各大医院服务项目!专家挂号,办理住院加快.检查加快,产科建档,指名医生挂号北京,上海,南京,天津.广州,各大医院代挂号
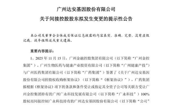
中国网财经11月21日讯 日前,达安基因(002030.SZ)发布公告称,广州金融控股集团有限公司(“广州金控集团”)、广州生物医药与健康产业投资有限公司(“广州健康产投”)与广州医药集团有限公司(“广药集团”)签署了《关于广州达安基因股份有限公司控股权收购框架协议》。
根据协议,若本次股权转让和本次协议转让实施完成,广药集团将合计控制公司约3.74亿股股份,占达安基因总股本的26.63%,进而成为达安基因的间接控股股东。广州金控集团仍通过广州健康产投持有公司7017.23万股股份,持股比例为5%。

公告称,广药集团拟根据《框架协议》项下的条款和条件受让或指定其全资子公司等关联方受让广州金控集团持有的广州广永科技发展有限公司(“广永科技”)100%股权而间接控制广永科技持有的达安基因2.33亿股股份;并另行通过协议转让方式受让广州金控集团持有的达安基因7017.23万股股份和广州健康产投持有的达安基因7017.23万股股份。本次协议转让的对价按照6.47元/股计算,合计约为9.08亿元,本次交易的最终总对价金额及付款安排将以正式交易文件为准。
达安基因表示,广州金控集团、广药集团均为广州市人民政府控制的企业,本次交易若成功实施,不会导致公司控股股东及实际控制人发生变更,公司实际控制人仍为广州市人民政府。
资料显示,达安基因成立于2001年3月8日,2004年8月登陆A股市场。达安基因主要从事荧光PCR检测技术研究、开发和应用,包括生产和销售荧光PCR检测试剂盒和相关检测设备,并提供与临床基因诊断相关的技术咨询服务。
2023年开始,达安基因经营业绩大幅变脸。当年公司实现营收、归母净利润分别为11.81亿元、1.05亿元,同比下降90.20%、98.07%;扣非净利润则亏损3.64亿元,为上市以来的首次年度亏损。2024年,公司业绩进一步下滑,当年营收8.53亿元,同比下降27.76%;归母净利润-9.25亿元,大幅亏损。2025年前三季度,达安基因实现营收5.04亿元,同比下降14.81%;归母净利润-1.42亿元,亏损同比缩小71.85%。
日前在2025年广州医药集团有限公司、广州白云山医药集团股份有限公司战略合作研讨会上,广药集团党委书记、董事长李小军表示,当前,面对医药健康行业新变化,广药集团正锚定“现代化、数字化、科技化、国际化”战略方向,全力推进“十五五”规划,向着“再造一个新广药”的目标加速迈进,并取得多方面进展。资本运作持续发力,广药资本在管基金认缴规模47亿元,实缴24亿元,将重点投向创新药、高端医疗器械等前沿领域;科技创新强化核心引擎,布局近20项在研新药,今年新增26个新产品项目;国际拓展迈入新阶段,持续开拓东南亚、中东、南美市场。
根据媒体报道,2025年9月28日,广州白云山医药集团股份有限公司(“白云山”)与南京医药股份有限公司(“南京医药”)发布公告,白云山旗下广药二期基金拟出资7.49亿元人民币收购南京医药第二大股东AHAPL持有的南京医药1.45亿股非限售股份,占南京医药总股份数的11.04%。收购完成后,广药二期基金将成为南京医药第二大股东。
需要挂号联系客服 北京上海南京广州天津西安医院黄牛号贩子跑腿代挂号
