当前位置:北京上海南京广州天津西安医院黄牛号贩子跑腿代挂号 > 新浪新闻 > 正文
广东省中医院黄牛号贩子票贩子代网上预约代挂号电话违反食品安全法 北京二锅头被罚10万元
黄牛号贩子跑腿代挂号(13241153586)微信需要挂号联系客服(13241153586)各大医院服务项目!专家挂号,办理住院加快.检查加快,产科建档,指名医生挂号北京,上海,南京,天津.广州,各大医院代挂号
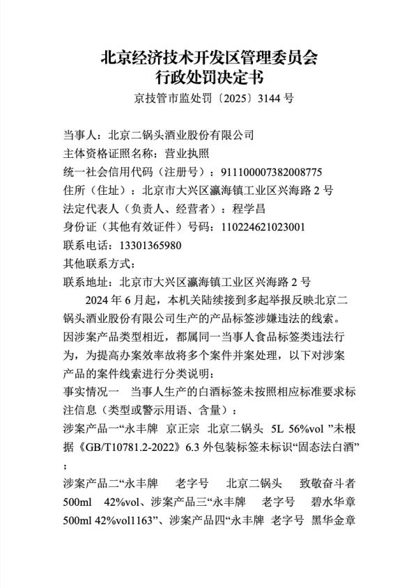
国家企业信用信息公示系统显示,近日,北京二锅头酒业股份有限公司因违反食品安全法相关规定,被北京经济技术开发区管理委员会罚款10万元。
主要违法事实显示,该公司存在食品标签未标注“固态法白酒”、食品标签未标注警示语、食品标签不符合执行标准要求、食品外包装盒未标注生产日期等情况。
行政处罚决定书中列出了“永丰牌 京正宗 北京二锅头 5L 56%vol”“永丰牌 老字号 北京二锅头 致敬奋斗者 500ml 42%vol”“永丰牌 老字号 碧水华章 500ml 42%vol1163”等十几种涉案产品。

图自国家企业信用信息公示系统
北京二锅头酒业股份有限公司成立于1992年5月,注册资本1014.6万人民币,法定代表人为程学昌。
需要挂号联系客服 北京上海南京广州天津西安医院黄牛号贩子跑腿代挂号
