上海复旦大学肿瘤医院黄牛号贩子票贩子代网上预约代挂号电话多只资源品LOF出手降温:石油LOF限购2元,白银LOF停牌一
黄牛号贩子跑腿代挂号(13241153586)微信需要挂号联系客服(13241153586)各大医院服务项目!专家挂号,办理住院加快.检查加快,产科建档,指名医生挂号北京,上海,南京,天津.广州,各大医院代挂号
1月29日晚间,广发基金、嘉实基金、易方达基金、华安基金等相继发布公告,宣布对旗下石油相关LOF基金交易时间、申购金额进行调整。
不仅如此,黄金LOF、白银LOF也全面收紧或关闭了申购通道,纷纷发布溢价风险提示及停牌公告。
分析人士指出,地缘政治紧张与宏观情绪升温,正推动原油、黄金、白银等大宗商品走强,也意外点燃了国内相关主题LOF基金的交易热度。然而,火爆的二级市场交易价格已大幅脱离基金净值,形成巨大溢价“泡沫”。
4只石油类基金LOF今日停牌1小时
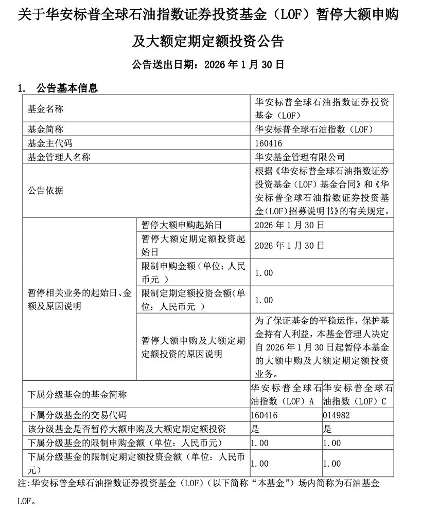
1月29日晚间,华安基金公告称,为了保证基金的平稳运作,保护基金持有人利益,自1月30日起暂停大额申购及大额定期定额投资业务,旗下石油LOF A、C份额单日申购上限均设为1元人民币。也就是说,每日累计投资限额仅为2元。
截至1月29日收盘,华安石油LOF二级市场报2.636元,基金净值为1.7610,溢价率达49.69%。

同日,广发基金宣布,自1月30日起,石油LOF人民币份额单日单个基金账户申购(含定期定额和不定额投资)及转换转入限额为10元。
值得一提的是,从当日涨跌幅来看,不仅华安石油LOF,易方达原油LOF、嘉实原油LOF、华宝油气LOF、鹏华资源LOF、诺安全球油气能源LOF、广发石油LOF等原油主题基金均于1月29日收盘涨停。
1月29日晚间,上述六只LOF随后相继发布溢价风险提示公告。其中,易方达原油LOF、嘉实原油LOF、广发石油LOF与华宝油气LOF公告称,将于2026年1月30日开市起停牌至当日10时30分复牌。
此次多家机构集中采取限购与风险警示措施,直指LOF产品的特殊交易结构与当前市场出现的显著溢价风险。
有业内人士指出,此类限购举措与LOF产品特有的交易机制及近期出现的溢价现象密切相关。与ETF可实时申赎不同,LOF(上市型开放式基金)的场外份额转场内需T+2日完成。在基金成交不够活跃时,这种时间差容易导致场内价格明显偏离净值,形成套利空间,进而影响基金平稳运作。
而此类原油主题LOF出现普遍溢价的原因,则与其底层资产——国际原油市场近期的波动密切相关。
华泰期货指出,从能源板块商品整体上涨背后的驱动因素来看,主要来自地缘层面。在美伊风险增加的背景下,油市隐含的地缘溢价大幅抬升。此外,近期大宗商品宏观情绪整体升温,在贵金属、有色领涨的引领下,部分资金流入能源化工等相对低位板块,促进了市场的涨幅。在地缘与宏观因素的催化下,布伦特原油已突破68美元/桶,并带动能源板块下游品种共同上涨。
对于原油市场后市,诺安基金分析认为,俄乌、伊朗地缘前景仍是主导原油供应预期的核心因素,短期重点关注伊朗地缘相关的冲高风险。OPEC+暂停2026年一季度增产,供给扰动边际减弱。美国央行仍在降息周期。多个工业属性金属创历史新高。当前全球原油库存总量较低。国际油价有低位支撑,向上弹性需耐心布局。美国能源公司三季度业绩好于预期。投资者可关注油价的波动,逢低积极对原油产品做相关布局。
“往前看,能源板块短期走向与伊朗局势发展紧密相关,需要保持谨慎,持续关注地缘消息面变化。”华泰期货称。
黄金LOF单日申购最高上限100元
LOF基金的限购与高溢价风险并非原油主题独有。
当国际现货黄金价格突破每盎司5500美元大关,市场热度高涨之际,全市场仅有的三只黄金LOF基金也全面收紧了申购通道。
1月28日,易方达基金公告称,为了基金的平稳运作,即日起暂停旗下黄金主题LOF A类人民币份额的申购及定期定额投资业务。其C类人民币份额此前已暂停申购。值得注意的是,基金赎回业务仍照常运作。
除此之外,自2025年12月26日起,汇添富黄金及贵金属LOF的A类和C类份额已将单日申购上限设为仅10元人民币。嘉实黄金LOF更早便开始执行单日100元人民币的限额申购。至此,三类主要黄金LOF产品均已对资金流入设立严格门槛。
限购的背后,是溢价波动带来的实际投资风险。上述三只黄金LOF的场内价格均在2025年12月25日触及阶段高点,此后显著回落且暂未再返回前期高位。
这也就意味着,在去年末溢价高点入场的部分投资者,若持有至今,可能面临短期浮亏的局面。这一现象再次凸显了在热门资产上涨周期中,LOF产品因交易机制而产生的独特风险,值得投资者高度关注。
需要挂号联系客服 北京上海南京广州天津西安医院黄牛号贩子跑腿代挂号
