天津市肿瘤医院黄牛号贩子票贩子代网上预约代挂号电话杭州公积金新政:贷款额度提至180万元,最高可叠加上浮70%
黄牛号贩子跑腿代挂号(13241153586)微信需要挂号联系客服(13241153586)各大医院服务项目!专家挂号,办理住院加快.检查加快,产科建档,指名医生挂号北京,上海,南京,天津.广州,各大医院代挂号
3月30日,杭州住房公积金管理中心发布关于优化住房公积金使用政策有关事项的通知,并自2026年4月1日起实施。
关于贷款最高额度和倍数方面,通知显示,住房公积金贷款最高额度由130万元提高到180万元,职工个人可贷额度不超过90万元,其中桐庐县、淳安县、建德市贷款最高额度为130万元,职工个人可贷额度不超过65万元。职工个人可贷额度计算倍数由15倍调整为20倍。
按照通知,缴存职工家庭购买自住住房符合下列情形的,住房公积金贷款额度可上浮一定比例计算:
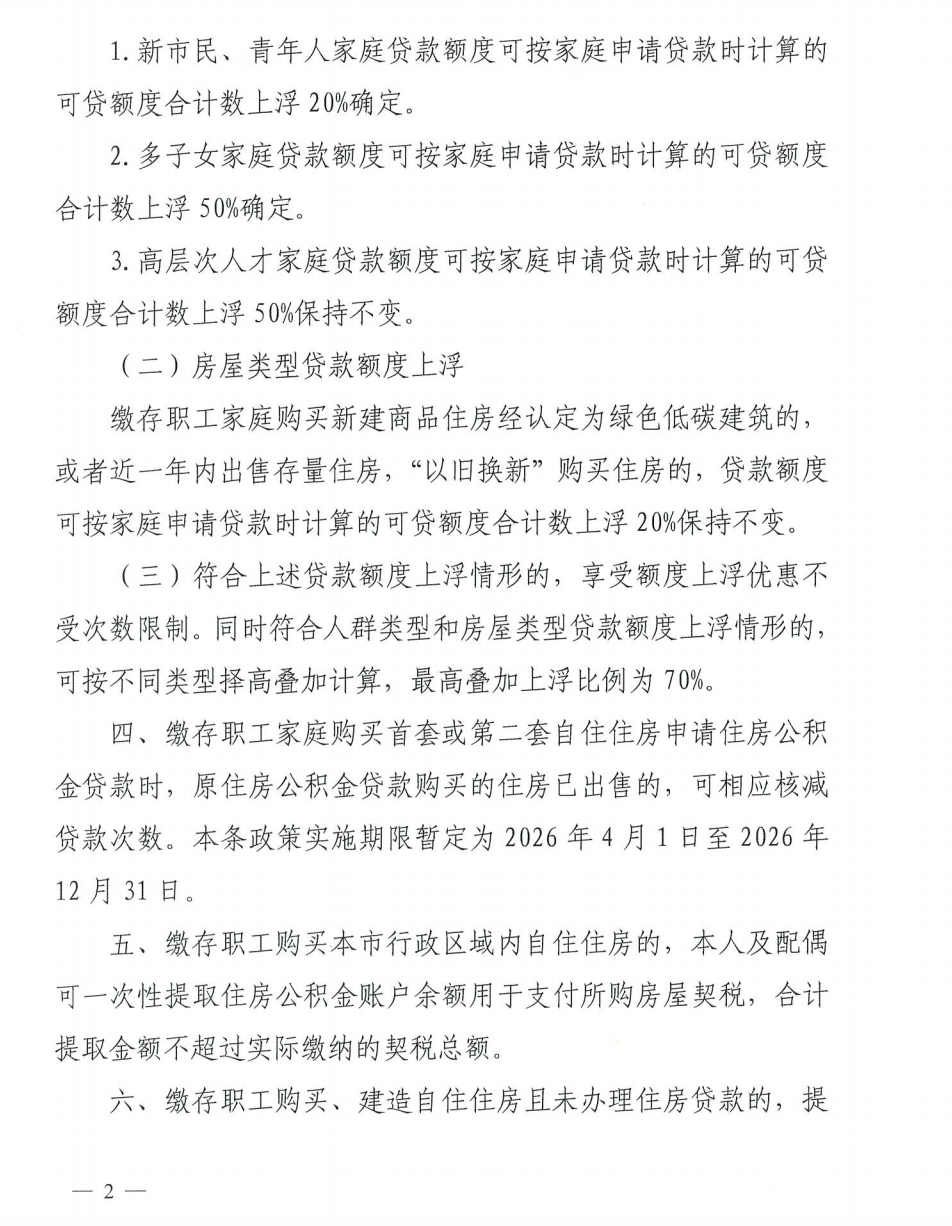
一是人群类型贷款额度上浮。新市民、青年人家庭贷款额度可按家庭申请贷款时计算的可贷额度合计数上浮20%确定。新市民为未获得本市户籍或获得本市户籍不满3年的本市缴存职工;青年人为年龄在35周岁(含35周岁)以下的本市缴存职工。
多子女、高层次人才家庭贷款额度可按家庭申请贷款时计算的可贷额度合计数上浮50%确定。
二是房屋类型贷款额度上浮。缴存职工家庭购买新建商品住房经认定为绿色低碳建筑的,或者近一年内出售存量住房,“以旧换新”购买住房的,贷款额度可按家庭申请贷款时计算的可贷额度合计数上浮20%确定。

三是符合上述贷款额度上浮情形的,享受额度上浮优惠不受次数限制。同时符合人群类型和房屋类型贷款额度上浮情形的,可按不同类型择高叠加计算,最高叠加上浮比例为70%。

此外,通知明确,缴存职工家庭购买首套或第二套自住住房申请住房公积金贷款时,原住房公积金贷款购买的住房已出售的,可相应核减贷款次数。本条政策实施期限暂定为2026年4月1日至2026年12月31日。
以下为政策全文:


需要挂号联系客服 北京上海南京广州天津西安医院黄牛号贩子跑腿代挂号
