广东药科大学附属第一医院黄牛号贩子票贩子代网上预约代挂号电话报告:脑机接口有望进入大规模商业化“黄金窗口期”
黄牛号贩子跑腿代挂号(13241153586)微信需要挂号联系客服(13241153586)各大医院服务项目!专家挂号,办理住院加快.检查加快,产科建档,指名医生挂号北京,上海,南京,天津.广州,各大医院代挂号
中国网财经4月1日讯 4月1日,北京第四波科技智库联合中关村天成创新研究中心发布《中国脑机接口商业化前瞻报告》。报告认为,在产业政策支持、技术突破和市场需求凸显三种因素叠加推动下,脑机接口技术有望进入大规模商业化落地“黄金窗口期”,2026年成为脑机接口规模化应用元年。
2026年,“脑机接口”首次写入政府工作报告,是中国“十五五”时期重点培育的未来产业之一。该报告研究人员对中国80多家脑机接口企业进行分析、调研,广泛征求业内专家意见,对这一前沿产业市场前景提出预测。

来源:《中国脑机接口商业化前瞻报告》
报告指出,脑机接口已经初步具备规模化应用条件,一是关键技术取得突破,二是产业政策利好集中释放,三是资本涌入加持产业提速,四是需求潜能有效支撑市场规模。
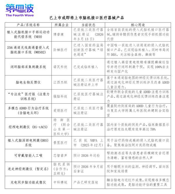
例如,侵入式脑机接口临床应用进入“准商业化”阶段,临床试验的突破有望快速落地。以脑虎科技、博睿康、阶梯医疗为代表的企业,在临床试验中已经积累了丰富的案例。部分半侵入式和柔性侵入式产品已进入国家药监局的“创新医疗器械”绿色通道,预计2026-2027年将正式获批上市。这意味着侵入式脑机接口即将从“科研样品”转变为可收费的“医疗器械”,商业闭环即将打通。
报告指出,脑机接口在医疗领域应用已从实验室探索进入规模化临床验证、早期产业化阶段。脑机接口商业化爆发,医疗应用是最可能的引爆点。芯智达“北脑一号”计划在2026年完成40例脊髓损伤患者的植入式临床手术。博睿康植入式脑机接口手部运动功能代偿系统获批三类医疗器械注册证,成为全球首款获批的侵入式脑机接口医疗器械。
来源:《中国脑机接口商业化前瞻报告》
报告认为,非侵入式脑机接口的产品形态也逐渐成熟,以强脑科技等为代表的企业,其智能仿生手、专注力训练头环、睡眠监测仪等产品已实现规模化量产,成本大幅降低。
脑机接口的市场前景引发研究机构的广泛关注。中商产业研究院预测,2026年中国脑机接口市场规模有望增至46亿元。中国信息通信研究院测算,2030年中国脑机接口产业规模有望达到100亿-140亿元。据麦肯锡预测,全球脑机接口在医疗应用领域的市场规模,2030年有望达到400亿美元,到2040年将突破1450亿美元。
该报告综合评估多家机构预测数据,参考同样作为未来产业的具身智能2026年53亿市场规模,预测2026年中国脑机接口市场规模有望突破50亿元并保持高速增长,到2030年,市场规模有望突破150亿元。
研究人员认为,在“十五五”时期,脑机接口产业链将进一步整合,上游材料商、中游设备商和下游医院、康复中心将出现纵向合并,形成“软硬一体、医工结合”的大型集团。
报告判断脑机接口行业将显现头部效应,将出现3-5家具有国际影响力全能型龙头企业;在细分领域,如特定病种、特定材料或特定场景等,也将诞生若干隐形冠军企业,它们将构筑较高的技术壁垒,并带动整个行业发展。
当前,跨界巨头也将入场,推动并购重组加速。华为、小米、腾讯、百度等科技巨头,以及迈瑞医疗、联影医疗等医疗器械龙头,通过收购具备核心电极材料、专用芯片或解码算法的优质初创公司,快速补齐脑机接口产业版图。
报告同时指出,脑机接口行业面临洗牌,“伪需求”“纯科研”“蹭热度”团队或将被快速淘汰。仅靠讲故事,但无法输出稳定产品、缺乏临床数据支撑或应用场景过于注重营销的初创企业,或因缺乏市场竞争力出局;技术路线单一、无法解决长期植入稳定性或信号噪声问题的团队,将被市场自然淘汰;缺少产品支撑的企业,也会因行业生态逐步规范而淡出。
北京第四波科技智库为前沿科技服务平台,该智库以深度资讯和垂类报告为核心业务,在AI、具身智能、脑机接口等领域从事一线调研,分析市场趋势,服务科技企业与投资者。(完)
需要挂号联系客服 北京上海南京广州天津西安医院黄牛号贩子跑腿代挂号
