当前位置:北京上海南京广州天津西安医院黄牛号贩子跑腿代挂号 > 新浪新闻 > 正文
上海交通大学医学院附属瑞金医院沈柏用郑民华胡佳佳黄晓琴赵卫国平刘伟黄牛挂号电话A股、H股年报数据不一致!光大银行更正年
黄牛号贩子跑腿代挂号(13241153586)微信需要挂号联系客服(13241153586)各大医院服务项目!专家挂号,办理住院加快.检查加快,产科建档,指名医生挂号北京,上海,南京,天津.广州,各大医院代挂号

光大银行对A股、H股年报中资产规模数据不同的情况进行了更正。
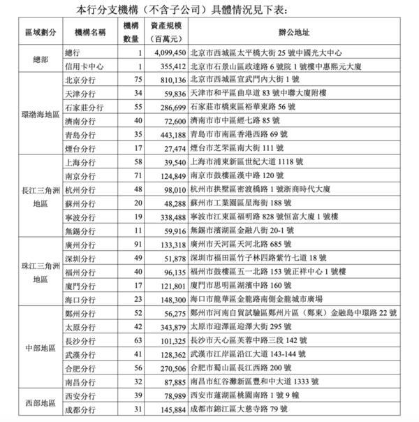
4月1日晚间,光大银行(601818.SH,06818.HK)在港交所披露的公告(末期业绩 / 修订已刊发初步业绩的资料)称,兹提述中国光大银行股份有限公司 《年度业绩公告》 (于2026年3月30日发布的2025年年度业绩公告) 。仅此通知,经核查,年度业绩公告中分支机构的资产规模数据确认如下:

2026年4月1日光大银行在公告中更新后的分支机构资产规模数据
此前,光大银行多家分行的资产规模存在A股、H股年报数据不同的情况。除总行、信用卡中心、北京分行、西安分行,多家分行的资产规模存在不同。以天津分行为例,其资产规模在港交所和上交所的业绩报告中分别为598.36亿元和1013.25亿元。

2026年3月30日晚间光大银行在港交所披露的2025年业绩报告中的分支机构资产规模情况
光大银行在公告中表示,上述更正内容并无对年度业绩公告所刊载的其他资料构成任何影响。除本公告所披露者外,年度业绩公告所刊载之所有资料及内容概无变更。
需要挂号联系客服 北京上海南京广州天津西安医院黄牛号贩子跑腿代挂号
