重庆医科大学附属医院黄帅邱春玲李凡郑科罗玩元尹志康朱江王晓强冯金洲夏海坚张学东黄牛挂号电话L3上路试点,自动驾驶如何真
黄牛号贩子跑腿代挂号(13241153586)微信需要挂号联系客服(13241153586)各大医院服务项目!专家挂号,办理住院加快.检查加快,产科建档,指名医生挂号北京,上海,南京,天津.广州,各大医院代挂号
现在去重庆,在内环快速路上,你可能会看到一些尾号为Z的绿牌车。这就是配备L3级自动驾驶专用号牌的新能源汽车,目前已有46辆可以在限定路段行驶。
2025年12月20日,国内首块L3级自动驾驶汽车专用正式号牌“渝AD0001Z”被授予长安汽车。几天后,北汽极狐阿尔法S(L3版)也完成了“京AA0001Z”等号牌登记。

L3级自动驾驶上路试点意味着什么?首块正式号牌为什么“诞生”在重庆?
什么是L3?
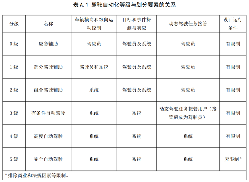
根据我国《汽车驾驶自动化分级》,驾驶自动化分成0级至5级共六个等级:
L0—L2级属于辅助驾驶,目前市面上销售的车辆大多搭载的是L0—L2级辅助驾驶功能。
L3级属于有条件自动驾驶,车辆可在特定场景下由系统自动驾驶,但当系统发出接管请求时,驾驶员应及时介入。
L2级与L3级的核心区别是系统与驾驶员的角色定位和责任划分不同,主要从“辅助驾驶”转化为“系统主导”。

L4级和L5级,则是指高度的自动驾驶和完全的自动驾驶,最终实现车辆可以无方向盘,适应任何环境下的自动驾驶。目前L4级自动驾驶应用场景集中在无人出租车、无人物流车和无人重卡三大类。
测试示范与准入试点有什么区别?
之前,我们也看到一些新闻报道,在北京亦庄以及湖北武汉的一些区域,有无人驾驶的车辆运行。L3级自动驾驶准入试点和这些“无人驾驶”车辆有哪些区别?
简单说,这次在重庆和北京推出的L3自动驾驶上路试点,车辆是面向量产,并发放正式的汽车牌照。而后者并没有发放正式的车辆牌照,主要是进行道路测试,尽管有的已经开放乘客打车、进行商业化运营。因此,两者之间最大的区别并非在技术上,而是落地使用阶段上存在不同。

工业和信息化部装备工业发展中心副主任刘法旺表示,道路测试与示范应用的主体较为多元,既可以是汽车生产企业,也包括科研院所、科技企业、零部件公司等相关单位。车辆使用测试牌照,核心目标是“以测促研”,推动相关功能与性能的持续完善,属于研发测试阶段。
而准入试点则是在前期大规模道路测试与示范应用的基础上,推动自动驾驶从“技术验证”向“量产应用”过渡的关键一步,准入试点的申请主体限定为汽车生产企业。
刘法旺说,如果打一个比方,道路测试与示范应用相当于“企业自主命题、自主考核”,重在持续提升产品能力;而准入试点则类似于“主管部门统一命题、择优选拔开展管理探索”,目的是在保障安全的前提下,着力探索完善准入管理相关制度、流程、法规与标准,为未来规模化应用打下坚实基础。
长安牌SC7000AAARBEV型纯电动轿车是此次获批的两款车型之一,总台记者在重庆内环快速路上实地体验了这款车型的L3级自动驾驶。
当汽车进入试点区域后,系统发出语音提示,驾驶员随后激活L3级自动驾驶模式。行驶至拥堵路段时,系统会根据前车速度自动变化车速。比如,前车减速,系统就缓慢减速,前车停下,系统也慢慢停下来并保持安全车距。
乘车期间遇到两次加塞和急刹的突发状况,一次是右侧有车辆变道加塞,L3级自动驾驶系统当即启动了减速避让,与加塞车辆拉开距离。另外一次是在堵塞路段,前车突然刹停,系统也同步进行了紧急制动。但比起通常的“急刹车”,L3级自动驾驶系统的操作更为温和匀速,车内乘客并不会像以往一样身体大幅前倾。

一个多小时车程体验下来,车机系统仿佛一名成熟老练的司机,能够灵活及时有效应对各种状况。驾驶员不需要操作,只需做好准备,在特殊情况下接管车辆就可以了。
除了内环快速路,该车型还获准在交通拥堵状况下的新内环快速路和渝都大道的部分路段开启自动驾驶功能,最高车速不超过每小时50公里。这些路段涵盖了车辆密集拥堵、车流频繁汇入汇出、事故高发、道路施工等复杂路况,将成为L3级自动驾驶系统实战训练、迭代升级的最佳“考场”。
需要挂号联系客服 北京上海南京广州天津西安医院黄牛号贩子跑腿代挂号
