当前位置:北京上海南京广州天津西安医院黄牛号贩子跑腿代挂号 > 实时新闻 > 正文
天津中医药大学二附院黄牛号贩子票贩子代网上预约代挂号电话写错字差点多发2582亿,交行致歉
黄牛号贩子跑腿代挂号(13241153586)微信需要挂号联系客服(13241153586)各大医院服务项目!专家挂号,办理住院加快.检查加快,产科建档,指名医生挂号北京,上海,南京,天津.广州,各大医院代挂号
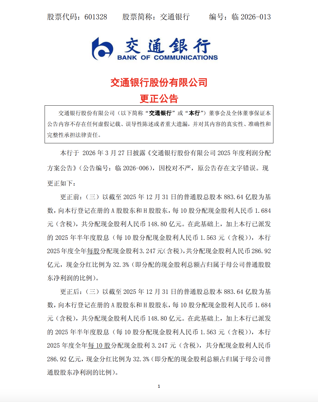
3月30日,交通银行发布更正公告称,该行于3月27日披露《交通银行股份有限公司2025年度利润分配方案公告》,因校对不严,原公告存在文字错误。
更正公告称,将“交通银行2025年度全年每股分配现金股利3.247元(含税)”,更正为“2025年度全年每10股分配现金股利3.247元(含税)”。

以截至2025年12月31日的交通银行883.64亿股普通股总股本计算,若按“每股3.247元”派发,共分配现金股利2869.18亿元;按“每10股3.247元”派发,共分配现金股利286.92亿元,二者差额达到约2582亿元。
需要挂号联系客服 北京上海南京广州天津西安医院黄牛号贩子跑腿代挂号
