上海市口腔医院黄牛号贩子票贩子代网上预约代挂号电话二十届中央第七轮巡视已进驻15家单位,联络方式公布
黄牛号贩子跑腿代挂号(13241153586)微信需要挂号联系客服(13241153586)各大医院服务项目!专家挂号,办理住院加快.检查加快,产科建档,指名医生挂号北京,上海,南京,天津.广州,各大医院代挂号
根据党中央关于巡视工作的统一部署,近日,二十届中央第七轮巡视的15个巡视组开始陆续进驻被巡视单位,开展为期两个半月左右的常规巡视。目前,中央巡视组已进驻15家单位。
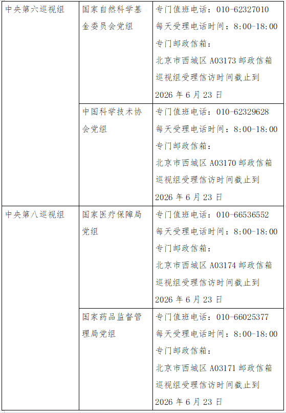
已进驻中央巡视组联络方式:




本轮巡视对象有哪些?
经党中央批准,二十届中央第七轮巡视将对中央社会工作部、中央政法委员会、最高人民法院、最高人民检察院、公安部、民政部、司法部、人力资源和社会保障部、生态环境部、交通运输部、水利部、国家卫生健康委员会、退役军人事务部、应急管理部、国家信访局、国家医疗保障局、中国科学院、中国工程院、国家移民管理局、中国民用航空局、国家邮政局、国家中医药管理局、国家疾病预防控制局、国家矿山安全监察局、国家消防救援局、国家药品监督管理局、中国地震局、中国气象局、国家自然科学基金委员会、中国老龄协会、中国工程物理研究院、中国科学技术协会、中国法学会、中国残疾人联合会、中国红十字会总会、中国农业科学院等36家单位党组织开展常规巡视。
本轮巡视重点是什么?
中央巡视组将全面贯彻党的巡视工作方针,坚守政治巡视定位,旗帜鲜明把“两个维护”作为根本任务,坚持围绕中心、服务大局,坚持实事求是、依规依纪依法,精准有效开展政治监督。聚焦贯彻落实党中央重大决策部署和习近平总书记重要讲话精神,紧盯政绩观这个根本性问题,深入了解被巡视党组织履行职责使命、全面深化改革、统筹发展和安全情况,深入了解推进全面从严治党和加强领导班子、干部人才队伍以及基层党组织建设情况,深入了解落实巡视整改情况,着力查找政治偏差,推动解决突出问题,为中央和国家机关各项事业发展和党的建设提供有力保障。
中央巡视组主要受理哪些问题?
根据巡视工作条例规定,中央巡视组主要受理反映被巡视党组织领导班子及其成员、下一级党组织主要负责人问题的来信来电来访,重点是关于违反政治纪律、组织纪律、廉洁纪律、群众纪律、工作纪律和生活纪律等方面的举报和反映。其他不属于巡视受理范围的信访问题,将按规定由被巡视单位和有关部门认真处理。
需要挂号联系客服 北京上海南京广州天津西安医院黄牛号贩子跑腿代挂号
