四川大学华西医院徐严明商慧芳吴波蒋利熊先泽李永彬兰志刚马骏鹏徐建国陆军军黄牛挂号电话祥源系实控人俞发祥涉嫌犯罪被采取刑
黄牛号贩子跑腿代挂号(13241153586)微信需要挂号联系客服(13241153586)各大医院服务项目!专家挂号,办理住院加快.检查加快,产科建档,指名医生挂号北京,上海,南京,天津.广州,各大医院代挂号
12月22日晚间,祥源文旅(600576.SH)、交建股份(603815.SH)、海昌海洋公园(02255.HK)三家上市公司同步发布重磅公告,披露公司实际控制人俞发祥因涉嫌犯罪,已被绍兴市公安局采取刑事强制措施,相关案件正在调查过程中。

公告显示,截至披露日,三家上市公司均未收到有关机关要求协助调查的通知,公司控制权未发生变化,生产经营一切正常,上述事项暂未对公司正常生产经营产生重大影响。
此次事件并非突然爆发,而是祥源系债务风险持续发酵的结果。回溯事件脉络,自11月28日起,浙江浙金资产运营股份有限公司(原浙江金融资产交易中心,下称“浙金中心”)平台上,由祥源控股及俞发祥提供连带责任担保的多款金融资产收益权产品陆续出现到期无法兑付或无法兑付收益的情况,涉及规模高达200亿元。彼时,祥源控股执行总裁沈保山曾回应称,到期未兑付的产品约2至3款,相关方正积极沟通处理。
12月7日,祥源文旅集团旗下两家上市公司祥源文旅和交建股份迅速发布公告,回应网络传闻,强调相关产品与上市公司无关、不承担担保责任。同时提到实控人俞发祥承担连带保证责任的金融产品出现部分逾期兑付,并表示,祥源控股及公司实控人正在与相关方就逾期兑付的具体情况进行沟通处理。

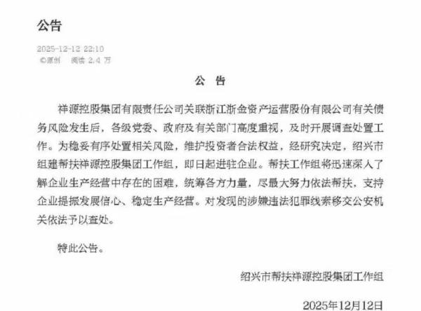
债务风险爆发后,监管部门迅速介入。为稳妥处置风险、维护投资者合法权益,绍兴市组建了帮扶祥源控股集团工作组,并于12月12日正式进驻企业。工作组进驻后,一方面着手排查企业资产及负债情况,摸清企业经营困难与诉求;另一方面督促企业履行债务责任,确保生产经营正常开展。
绍兴市相关部门当时曾明确表示,将对排查中发现的涉嫌违法犯罪线索移交公安机关依法查处。
在债务风波和工作组进驻的同时,祥源系核心股权已被大量冻结。12月16日,交建股份率先披露,控股股东祥源控股及实控人俞发祥所持公司股份已被司法冻结、轮候冻结及司法标记。

具体数据显示,祥源控股持有交建股份2.74亿股,占总股本44.32%,其持股100%被冻结、标记及轮候冻结;俞发祥持有1572.91万股,占总股本2.54%,同样被全额冻结。冻结原因包括金融借款担保合同纠纷诉前保全及关联债务风险等,绍兴市公安局亦是冻结申请人之一。随后,祥源文旅也披露了类似的股权冻结情况。
公开资料显示,俞发祥1971年出生于浙江嵊州,现任祥源控股集团董事长,旗下掌控祥源文旅、交建股份、海昌海洋公园三家上市公司,2025年10月以145亿元身家位列《胡润百富榜》第465位。
祥源控股始创于1992年,以文旅投资建设运营为主导,布局50余个文旅项目,覆盖多处世界遗产及A级景区,同时涉足基建和地产板块。
目前,祥源系三家上市公司在公告中均强调与控股股东在资产、业务、财务等方面保持独立,不存在非经营性资金占用、违规担保等情况。截至发稿,案件具体涉嫌罪名尚未披露,祥源控股及相关方也未进一步回应后续处置措施,事件进展仍有待观察。
需要挂号联系客服 北京上海南京广州天津西安医院黄牛号贩子跑腿代挂号
